i like it..
- Queries
- All Stories
- Search
- Advanced Search
Advanced Search
Jan 6 2018
hey cool :)
Jan 4 2018
This is the first sketch of the pcb that i made. it's 18x72mm, to fit atop of 4 18650 cells.
Jan 2 2018
Here's a page for the build - https://wiki.apertus.org/index.php/AXIOM_Beta/Plugin_slots
Jan 1 2018
agreed, lets do that
Dec 28 2017
Another interesting bit here, however I am aware is not what we're after...
Dec 26 2017
Thanks DanBetaMan for the finds. We need some kind of high speed storage interface (SATAIII, M.2, etc.). The Renegade doesn't seem to offer that.
Dec 23 2017
Thanks for posting it RexOr
Forwarded by project backer Dan from England.
Dec 19 2017
Great finds!
Dec 18 2017
Great finds, raymond.lutz, thanks!
Eh just passing by... (was surfing the net for the Numato Opsis: FPGA-based open video platform
Dec 14 2017
Sounds great! Way to go!
In T736#12437, @RexOr wrote:"Open source battery - Doesn' t exist yet but if we ever do create one this chip might come in handy: http://www.ti.com/product/bq34z100 "
Dec 6 2017
Welcome to the boards.
Dec 5 2017
Nov 24 2017
Nov 17 2017
Nov 6 2017
From Wiki for posterity:
spring loaded individual 18650 cells. would that be an option to avoid DIY and legal issues? is it secure enough without soldering?
Nov 5 2017
No nothing ! You don't have to be "association member" to have datasheet and licensing ?
They released the information in february, but this is all i know !
Do you have any documentation about the UHS-III physical layer?
Given that better stick with a Sony, Anton Bauer, Panasonic, or other manufacturer solution.
Nov 4 2017
In T736#12383, @sebastian wrote:Another point I mentioned already but feel need to put emphasis on now: If we here collectively develop a new battery solution the result will very likely remain an open source DIY kit for tinkeres and people interested in building their own experimental battery assemblies. Due to the regulations and certificates requires for bringing new battery products to the market we will most likely not be able to afford making it a real retail product..
Using 4 cells with a single pcb on top, forming a unit of battery.
This unit can be stacked to form the size of battery you want, in 4, 8, 12, 16 cells and so.
that sounds good.
From the electronics perspective there is no major change between the two. You can desing different cases that hold the amount of cells each camera needs.
I think tho, that we need to find a common connector and holding for all the batteries. So you can interchange them between different models of cameras.
agree.
What i see a little tricky is the hot swappable battery.
What about having a dual battery mount (two smaller batteries (8cells each) instead of one 16 cell battery)? would it be hot swappable then if you exchange one after another?
Hi everybody,
I asked to steadxp if they can say to us which component they use. No answer yet but i will tell you if i have one !
https://www.xsens.com/products/mti-1-series/ for 260€ plus VAT
is it possible to cover a smaller battery (8 cells) and big (16cells) with the same electronic design?
Yes and no. The way i throught the design was in modules of 4 cells.
Using 4 cells with a single pcb on top, forming a unit of battery.
This unit can be stacked to form the size of battery you want, in 4, 8, 12, 16 cells and so.
Nov 3 2017
I think the following needs a bit of context:
would you like to design the battery exclusively for the axiom beta (box shaped) enclosure or also to fit on the bigger (and more power hungry) ergonomic enclosure version as well?
do you think it make sense to combine it?
@Menga yesterday we worked on the design of the more mature and ergonomic camera body for the beta. a few questions popped up: is it possible to cover a smaller battery (8 cells) and big (16cells) with the same electronic design?
please evaluate if the outer measurements of the battery could change to something more flat like: 130 x 80 x 40 mm
What about future UHS-III ? write up to 624 mo/s, better than Cfast2.0...
No card/slot on the market for now (maybe i'm wrong)
But still a good solution if it will be backward compatible with UHS-II.
Probably SD association can give more informations ?
Oct 28 2017
:O it's not open source!
Note that we are using Eagle 7.7.0 which is basically the last offline/old-license version before Autodesk took over.
Also note that our long term plan includes switching to KiCad which has made great progress since it gets the CERN treatment.
What software do you use at Axiom to design the PCBs?
I finally made the Eagle work on my computer, i have to say, is almost unusable compared to older version of Eagle.
Oct 23 2017
Oct 17 2017
Fenix sells individual batteries and also chargers.
Oct 6 2017
@Menga i would opt for the 'less waste' and cheaper cells option ;)
do you think that using 16 cells instead of 8 would be also possible with the same pcb?
Oct 5 2017
Oct 2 2017
Found some by searching for "cold shoe" instead of "hot shoe":
Oct 1 2017
Sep 29 2017
How about this:
We cannot mill magnesium in our CNC as it is highly flammable. So its not just the cost of the material but having production outsourced entirely. Combine that with low volume manufacturing and you will find prices to be totally astronomically I am afraid... :)
Sep 28 2017
There is still airflow if the fan is on, it circulates internally. Magasinating, or loading, whatever thermal capacity there is there.
If the dissapation air-alu-air is good enough, then maybe.
Did you think it possible to add a "weatherproof membrane" at the top of the fan.
Did you think it possible to add a "weatherproof membrane" at the top of the fan. The idea is to protect a minimum from rain, dust or snow (or coffee) but in the same time keep the camera can breathable.
The problem is that the Zynq overheats before anything else in the camera even gets warm if there is no airflow or circulation.
Well not if you use it as a still camera for just a quick image. (?)
Or if you are outside in sufficiently cold weather.
But yes, even if "always" having to remove the lens, is it still not a better solution?
I see, not convinced though I must admit...
The fan needs to be running and have free airflow at all times.
OK, so i shouldnt have used a lenscap to illustrate, and rather a camera cap. That being said, the fan is also the wrong way, but we are seeing the camera from above.
Would it be possible to add a lenscap as a cover for the fan?
Would it be possible to add a lenscap as a cover for the fan?
Sep 26 2017
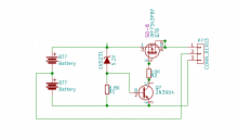
I research the ATmega8HVA and is seem to be "self programming" meaning that a test bench is needed to charaterize each type of cell and program the IC.
Sep 25 2017
In T736#12255, @christophvarga wrote:is it possible to shrink the with by 5mm?
Maybe. We could put the batteries sideways, but still need a litle space for the protection pcb and connector. We could do 95mm width 80mm height with this arrangement.
If you refer to the atx connector in the mockup, is just a reference, there are much lower profile connectors avalible.
ah, ok ;)
In T736#12254, @sebastian wrote:One question though is if voltage measurement alone is enough to evaluate battery capacity/health.
I know laptop batteries for example monitor all currents going in and out over the entire battery lifetime and account for any aging phenomenons of the cells.
Laptop batteries don't actually do that, they have something that is almost planned obsolecence. For example, Dell uses a microcontroller that counts cycles anr/or usage hours, but not for each charger, they count the entire life of the cells as a whole (all of them in the pack). When a certain prefix limit is reach, the micro tells the computer, and the computer refuses to charger the battery.
So is a "safe life" protection. The battery may be fine, but because they want to avoid a lawsuit if something happens they just block the battery after a a few cycles/hours.
i agree an all the electronic decisions (simple as possible battery - modules) you suggested, they sound good to me.
+1 from me for moving the entire logic, DC/DC conversion and measurement electronics into a separate module and the cells with minimal protection-only circuit to another separate module.
Well, you can make a led status without a PIC or any microcontroller. we could desing a status around a vumeter IC, like the LM3915., with the press of a button it will tell you the state of charge.
The advantage of an analog state will be 0 current drain. Because you only read the battery when you press the button.
@Menga i like your design approach. does the hight and width (-the space for the hdmi/sdi connectors) match exactly to the backside of the beta enclosure? what about separating the cells in two groups and have one or two screws in the middle instead of having them on the sides. in that case we could also allow the package to be mounted under the camera and still be abel to mount it on a tripod. does 21700 cells also fit inside?
Sep 24 2017
Does it need a 'PIC' to have status LED's directly on the battery?
Does it need a 'PIC' to have status LED's directly on the battery? that is something which is really useful (checking batteries when they are somewhere in the pocket..)
What are the extra costs going for the more complex battery design? We can have different battery capacities so that you won't need to own more than two batteries.
I Sacrifice my very own japanese sony charger from 1997. Is still working properly so i think is a design to look for.
Sep 22 2017
Good progress towards an open source battery pack!
Sep 21 2017
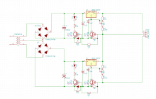
I corrected the schematic of the Battery Protection, i should be like this. Also aldd a 3 pin connector to allow the use of a charger/balancer
But they also do open hardware, it's another branch.
Unlikely that 'open source' would be dropped as it constitutes the entire basis of the project and its ethos.
I also like "cinema" is special. In the future, a marketing campaign can be linked to other products.
We may have found the solution there.
There is the option of just using 'open source' of course:
In T817#12239, @RexOr wrote:Welcome Alex.
Welcome Alex.
open source systems, but, as Cinema refers to cinema. Source refers to software. Other alternatives...

